银川市智能制造共享平台
首页 > 资讯中心 > 新闻百科

仅一年半!阿里第一颗AI芯片诞生

来源:前瞻网 发布时间:2019-09-27

内容摘要:导读:据透露,这块芯片从设计到流片只用了一年半时间。“含光800”目前主要用于云端视觉场景,未来还可应用于医疗影像、自动驾驶等领域。 阿里第一颗AI芯片诞生!9月25日,达摩院院长张建锋在2019云栖大会上发布了阿里首款自研AI芯片——“含光800”。这是“平头哥”继玄铁910、无剑SoC平台之后阿里在芯片方面的又一覆盖。“含光”,取义自上古三大神剑之一。

导读:据透露,这块芯片从设计到流片只用了一年半时间。“含光800”目前主要用于云端视觉场景,未来还可应用于医疗影像、自动驾驶等领域。

  阿里第一颗AI芯片诞生!9月25日,达摩院院长张建锋在2019云栖大会上发布了阿里首款自研AI芯片——“含光800”。这是“平头哥”继玄铁910、无剑SoC平台之后阿里在芯片方面的又一覆盖。“含光”,取义自上古三大神剑之一。

   张建锋介绍称,“含光800”在业界标准的ResNet-50测试中,推理性能达到78563 IPS,比目前业界最好的AI芯片性能高4倍;能效比500 IPS/W,是第二名的3.3倍。 

  而在杭州城市大脑的业务测试中,1颗“含光800”的算力相当于10颗GPU。 

  “含光800”将通过阿里云对外输出AI算力。基于“含光800”的AI云服务已正式上线,相比传统GPU算力,性价比提升100%。 

  据透露,这块芯片从设计到流片只用了一年半时间。“含光800”目前主要用于云端视觉场景,未来还可应用于医疗影像、自动驾驶等领域。 

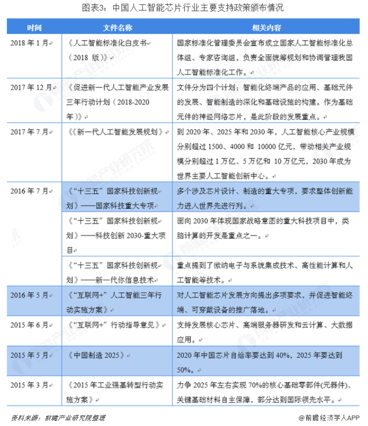
  近几年国家高度关注人工智能芯片产业的发展,相继发布一系列产业支持政策。2017年7月提出的《新一代人工智能发展规划》分别制定2020年、2025年、2030年三阶段的战略目标,其中,第一阶段的《促进新一代人工智能产业发展三年行动计划(2018-2020年)》,将重点扶持神经网络芯片,希望人工智能芯片在国内实现量产且规模化应用。